PGµç×Ó

PGµç×Ó¡¤·ÂÕÕÆ÷(ÊÔÍæÓÎÏ·)¹Ù·½ÍøÕ¾

ѧÊõ»î¶¯

PGµç×Ó¡¤·ÂÕÕÆ÷(ÊÔÍæÓÎÏ·)¹Ù·½ÍøÕ¾

Öйú¡ª·ÒÀ¼¿Æ¼¼¶¬°Â¶Ô½Ó»á

»î¶¯²¼¾°


      ±±¾©2022Ä궬°Â»áºÍ¶¬²Ð°Â»áÊÇÖйú³õ´Î½øÐж¬¼¾°ÂÔ˻ᣬ¿Æ¼¼²¿»áͬÌåÓý×ֵܾÅ×йز¿ÃÅÈ«Ãæ×öºÃ¿Æ¼¼Ö§³Ö¹¤×÷¡£·ÒÀ¼¶¬¼¾»î¶¯º¹ÇàÓÆ¾Ã£¬ÔÚ¶¬¼¾Ô˶¯³¡¹ÝÉè¼ÆºÍÉ豸Ñз¢µÈÁìÓò¶Ñ¼¯ÁË·á˶¾­Ñ顣ΪÂäʵÖзÒÁ½¹úÔªÊ×¹²Ê¶ºÍÖзҿƼ¼´´Ð²¿³¤»áÎʶ£¬×ܽáÖзҿƼ¼¶¬°ÂºÏ×÷³É¾Í£¬Îª¡°ºó¶¬°Â¡±Ê±ÆÚ×öºÃ¼¼Êõ´¢ÐÖйú¿Æ¼¼²¿ºÍ·ÒÀ¼¾­¼ÃÊÂÎñÓë¾ÍÒµ²¿½«¹²Í¬Ö÷°ì¡°Öйú¡ª·ÒÀ¼¿Æ¼¼¶¬°Â¶Ô½Ó»á¡±¡£


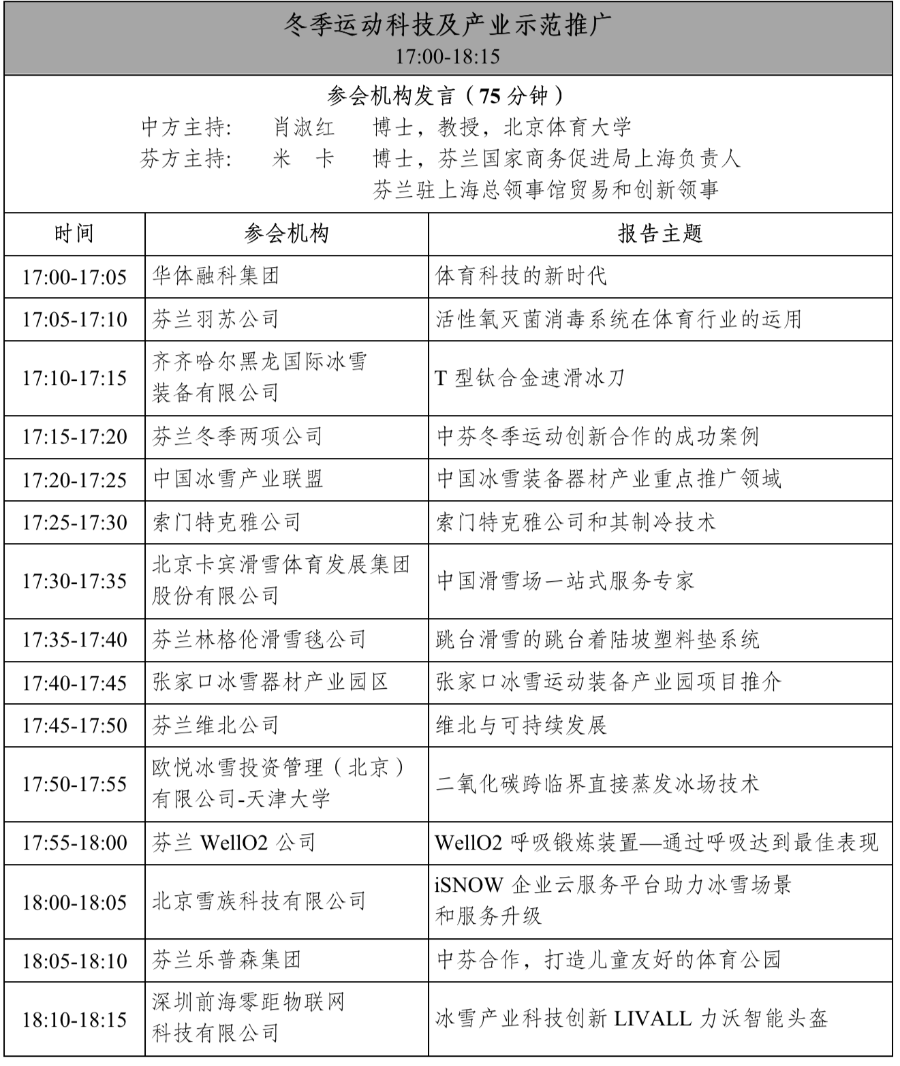
»î¶¯ÆÌÅÅ


                                      ʱ       ¼ä£º2021Äê11ÔÂ30ÈÕ£¨Öܶþ£© ±±¾©¹¦·ò15:00/ºÕ¶ûÐÁ»ù¹¦·ò9:00

                                      Ïßϻ᳡£º¿Æ¼¼²¿£¨¹úÒê±ö¹Ý£©ÄÏÂ¥¶þ²ã»ã±¨Ìü

                                      ¹¤×÷˵»°£ºÖÐӢͬ´«


×éÖ¯»ú¹¹


                                        Ö÷°ìµ¥Ôª£ºÖйú¿ÆÑ§¼¼Êõ²¿    ·ÒÀ¼¾­¼ÃÊÂÎñÓë¾ÍÒµ²¿

                                        Э°ìµ¥Ôª£ºÖйú¹ú¶ÈÌåÓý×ܾ֠     ·ÒÀ¼¹ú¶ÈÉÌÎñÍÆ½ø¾Ö

                                        ³Ð°ìµ¥Ôª£ºPGµç×Ó


»î¶¯´ó¾Ö


       ±¾´Î»î¶¯·ÖΪ¿ªÄ»Ê½ºÍÖØµãÁìÓò¶Ô½Ó»¥»»Á½²¿ÃÅ£¬²ÉÈ¡ÏßÉÏÏßÏÂÏà½áºÏµÄ´ó¾Ö½øÐС£Öйú¿Æ¼¼²¿¡¢¹ú¶ÈÌåÓý×ܾ֡¢±±¾©¶¬°Â×éί¡¢Öйúפ·ÒÀ¼´óʹ¹ÝºÍ·ÒÀ¼¾­¼ÃÊÂÎñÓë¾ÍÒµ²¿¡¢½ÌÓýÎÄ»¯²¿¡¢¹ú¶ÈÉÌÎñÍÆ½ø¾Ö¡¢°Âί»á¡¢×¤»ª´óʹ¹ÝµÈË«·½Óйص¥Ôª¸¨µ¼ºÍ¶ÍÁ·Ô±¡¢»î´øÍ·´ú±í½«ÔÚ¿ªÄ»Ê½Ö´Ç¡£Ë«·½24¼Ò¸ßУ¡¢¿ÆÑлú¹¹ºÍÆóÒµ´ú±í½«ÔÚËæºó½øÐеĶԽӻ·½ÚÝÓÈÆ¿Æ¼¼¶¬°Â¡¢¶¬¼¾»î¶¯¿Æ¼¼¼°²úҵʾ·¶ÍƹãµÈ·¢Õ¹»¥»»×êÑС£¶Ô½Ó»áѡȡÖÐӢͬ´«ÔÚÏßÖ±²¥£¬Ó­½ÓÄúɨÃ裨³¤°´£©Ï·½¶þάÂëÔÚÏßÅÔ¹Û¡£

image.png


»áÒéÒé³Ì

image.png

image.png

image.png


¸÷²Î»á»ú¹¹Ö÷Ìâ»ã±¨ÌáÒª


£¨1£©¶¬¼¾ÏîÄ¿¹ú¼Ê»¯ÑµÁ·Æ½Ì¨¹Ø¼ü¼¼Êõ×êÑÐÓëʾ·¶

µ¥Ôª£º¹ú¶ÈÌåÓý×ܾÖÌåÓý¿ÆÑ§×êÑÐËù

Õª Òª£º±¾ÏîĿּÔÚÍÚ¾òºÍÕûºÏÈ«Çò¶¬¼¾»î¶¯ÌåÓý¿Æ¼¼×ÊÔ´£¬Òý½ø¸ßµµ´Î¹ú¼Êר¼ÒÍŶӺ͸ßˮƽѵÁ·ÀíÂÛÓë²½Ö裬ͨ¹ýÏû»¯ÎüÊÕ´´ÐºóÀûÓÃÓÚ¹ú¶È¶ÓѵÁ·£¬ÒÔÆÚ¼±¾çÌáÉýÖйú¶¬¼¾»î¶¯ÏîÄ¿¿ÆÑ§»¯ÑµÁ·Ë®Æ½£¬¹¹½¨×ÛºÏÐÔѵÁ·×¨¼ÒϵͳºÍ¹ú¼Ê»¯¹¤×÷ƽ̨£¬³ÉÁ¢¶¬¼¾ÏîĿѵÁ·È˲ÅÅàѵÓëÈÏ֤ϵͳ£¬Îªºó°ÂÔËÎÒ¹ú¶¬¼¾ÏîÄ¿ÁôÏ·á˶µÄ¿ÆÑ§»¯ÑµÁ·ÒŲú¡£


£¨2£©Îª½«À´·þÎñ

µ¥Ôª£º·ÒÀ¼ÓÚΤ˹ÇüÀ³´óѧ

ÌáÒª£ºÓÚΤ˹ÇüÀ³´óѧJYU (http://www.jyu.fi) ÊÇÒ»Ëù¹ú¼Ê³ÛÃûµÄ×êÑÐÐÍ´óѧ£¬ÔÚÈËÎĺÍÌìÈ»¿ÆÑ§µÄ½ÌÓýÁìÓòÒ²ÆÄΪ¼û³¤¡£¸Ã´óѧÓëÕ¼ÓÐ14,000ÃûѧÉúºÍ2,600ÃûÔ±¹¤µÄ¶¥¼¶¹ú¶ÈºÍ¹ú¼Ê×êÑÓעóÒ׺ʹ´ÐÂÉçÇøÎ¬³Ö×ÅÇ×êǵÄÁªÏµ¡£JYUµÄÌåÓýÓ뽡ȫ¿ÆÑ§Ñ§ÔºÊÇ·ÒÀ¼Î¨Ò»µÄ»î¶¯ÓëÌåÓý»î¶¯½ÌÓýµÄ´óѧ¼¶µ¥Ôª£¬Æä×êÑкͽÌÓý¸²¸ÇÁËÈËÀàµÄÕû¸öÐÔÃüÖÜÆÚ¡£Vuokatti»î¶¯¼¼Êõ²¿ÃÅÌṩ»î¶¯¼¼Êõ·½ÃæµÄ˶ʿºÍ²©Ê¿¿Î³Ì£¬²¢½øÐпÆÑ§»ù´¡ºÍ¶àѧ¿ÆÀûÓÃ×êÑУ¬ÕâЩ×êÑÐÀûÓü¼Êõ×÷Ϊ¼à²â»î´øÍ·²û·¢ºÍ¸´Ô­»òÍÆ½ø½¡È«µÄ¹¤¾ß¡£¸Ãµ¥Ôª»¹Ç¿µ÷ÒÔóÒ×Ϊµ¼Ïò£¬ÕýÊÓ¹ú¼Ê¼äÁªÏµ£¬²¢ÓëÎÖ¿¨µÙÌåÓý°ÂÁÔ쥿ËѵÁ·ÖÐÐÄ¡¢·ÒÀ¼»¬Ñ©ºÍ¶¬¼¾Á½ÏîЭ»á¡¢KIHU-°ÂÁÔ쥿˻×êÑÐËùºÍ·ÒÀ¼°Âί»áÇ×êǺÏ×÷¡£


£¨3£©¶¬¼¾ÏîÄ¿»î´øÍ·×¨ÏîÄÜÁ¦ÌصãºÍ¿ÆÑ§Ñ¡²Ä¹Ø¼ü¼¼Êõ

µ¥Ôª£ºPGµç×Ó

Õª  Òª£ºÏîÄ¿ÍŶӳÉÁ¢Á˶¬¼¾ÏîÄ¿»î´øÍ·×¨ÏîÄÜÁ¦½á¹¹Ä£ÐÍ£¬Ôì¶©ÁËÔ̺¬»ùÒòÏóÕ÷Ö¸±êµÄ¶¨Ïò¼°¿ç½ç¿çÏîÑ¡²Ä³ß¶È£¬¹¹½¨ÁËÖйú¶¬¼¾ÏîÄ¿»î´øÍ·Éç»áÖ§³Öϵͳ¡£ÔÚΪ»î¶¯¶Ó±¸Õ½½øÐпƼ¼ÖúÁ¦µÄÏÖʵ¹¤×÷ÖУ¬ÏîÄ¿ÍŶÓÑÐÔìÁ˱ùÉÏÏîÄ¿»î´øÍ·ÉúÀíѧǿ¶È»®·Ö³ß¶È£¬¿ª·¢ÁËÖǻ۱ù³¡ºÍÎÞÏóÕ÷µã×÷Ϊ׽ÄÃÈËΪÖÇÄÜϵͳ£¬²¢ÐγÉÁ˶¬¼¾ÏîÄ¿Ïļ¾»¯ÑµÁ·ÏµÍ³¡£


£¨4£©¹Ú¾ü´ÓÕâÀï²úÉú

µ¥Ôª£º·ÒÀ¼ÎÖ¿¨µÙÌåÓý°ÂÁÔ쥿ËÅàѵÖÐÐÄ

Õª  Òª£ºÎÖ¿¨µÙ°ÂÁÔ쥿ËѵÁ·ÖÐÐijÉÁ¢ÓÚ1945Ä꣬ÊÇ·ÒÀ¼¶¥¼¶µÄ±±Å·¶¬¼¾»î¶¯ÖÐÐÄ¡£¸ÃÖÐÐÄÓÉ·ÒÀ¼°Âί»áÈÏÖ¤²¢Áìµ¼£¬Óë»î¶¯Ñ§Ôº¡¢¹ú¶ÈÌåÓý»ú¹¹¡¢½ÌÓý¼°ÎÄ»¯²¿ºÏ×÷£¬Îª¾«Ó¢»î´øÍ·Ìṩ¸÷Ïî·þÎñ£¬ÑµÁ·ÉèÊ©¼°¶ÍÁ··þÎñ¡£×¨Òµ´ÓÊ·ÒÀ¼ºÍ¹ú¼Ê¾«Ó¢»î¶¯µÄ·¢Õ¹¼°¶àÏî¹ú¼ÊºÏ×÷¡£ÏÖÖÐÐÄÒѳÉΪÖйú¶¬¼¾ÏîÄ¿¹ú¶È¶Ó×î´óµÄº£±íѵÁ·»ùµØ¡£µÈ´ýÓëÓÐÐËÖÂÔÚ±±Å··¢Õ¹¶¬¼¾»î¶¯µÄÆóÒµºÏ×÷£¬¹²Í¬·¢Õ¹Öйú¼°·ÒÀ¼µÄ¶¬¼¾»î¶¯¡£


£¨5£©ÈËΪÆÊÃæÈü·Àೡ¹ÝÐÂÐͽ¨Ôì¡¢ÊØ»¤ÓëÔËÓª¼¼Êõ

µ¥Ôª£ºÇ廪´óѧ

Õª  Òª£º»ùÓÚ¹ú¶ÈÌøÌ¨»¬Ñ©ÖÐÐÄ¡¢Ê׸ֻ¬Ñ©´óÌøÌ¨¡¢¹ú¶ÈÑ©³µÑ©ÇÁÖÐÐĵȱ±¾©2022¶¬°Â»áÈËΪÆÊÃæÈü·Àೡ¹ÝÐèÒª£¬¡°ÈËΪÆÊÃæÈü·Àೡ¹ÝÐÂÐͽ¨Ôì¡¢ÊØ»¤ÓëÔËÓª¼¼Êõ¡±Ñз¢ÁËÊý×Ö»¯Éè¼Æ½¨Ô졢ɽÌåÇÐÏ÷ÃæÉú̬ÔÙÔì¡¢Èü·ת»»µÈ¼¼Êõ£¬Ìí²¹¹úÄÚÓйس¡¹Ý½¨ÉèµÄ¼¼Êõ¿Õȱ£¬²¢Îª¹úÄÚÆäËûÑ©ÉÏÏîÄ¿³¡¹Ý½¨ÉèÌṩÁìµ¼ºÍʾ·¶¡£


£¨6£©ÌåÓýºÍ½ÌÓýÃÀÂú½áºÏ

µ¥Ôª£º·ÒÀ¼¿­Èø¿¨Àï°ÂÌåÓýѧԺ

Õª  Òª£º¿­Èø¿¨Àï°ÂÌåÓýѧԺÒѽ«·ÒÀ¼ÇàÉÙÄêÌåÓý½ÌÓýÀíÏë¡¢²½ÖèµÈÂ䵨Öйú£¬ÔÚ±±¾©¡¢ÉϺ£30¶àËùÖÐÓ×ѧÌṩ¶àÑù»¯½²ÊÚ£»Íƹã·ÒÀ¼½ÌÓý²¿¡°School On the MOVE¡±¡¢¡°ÖзҽÌÓýÂÛ̳¡±µÈÏîÄ¿¡£¿­Èø¿¨Àï°ÂÌåÓýѧԺÔÚÍÆ¶¯¹úÄÚÇàÉÙÄêÌåÓý»ù´¡¶ÍÁ·Ô±Ôì¾Í£¬ÏµÍ³½ø½¨·ÒÀ¼»ù´¡ÑµÁ·ÀíÏë¼°²½Ö裻Íƶ¯Óë·ÒÀ¼Ö°ÒµÀûÓü¼Êõ´óѧºÏ×÷£¬¹¹½¨×¨ÒµÈ˲ÅÔì¾Íϵͳ¡£


£¨7£©¶¬°Â»á»î¶¯´´ÉË·ÀÖκÍÁÙ´²ÕïÁư²È«±£ÏÕ¼¼ÊõϵͳµÄ³ÉÁ¢ÓëÀûÓÃ×êÑÐ

µ¥Ôª£º±±¾©´óѧµÚÈýÒ½Ôº

Õª  Òª£ºÕë¶Ô¶¬°Â»á½ÇÖðÏîÄ¿Öг£¼û¼°ÑÏÖØ»î¶¯´´É˵ÄÔ¤·À¡¢¼±¾È¡¢ÕïÁƺͿµ¸´Õ½ÊõµÈÖØ´óµÄ»ù´¡ºÍÀûÓÃÐԹؼü¿ÆÑ§ÎÊÌ⣬·¢Õ¹ÏµÁÐ×êÑУ¬Ô̺¬£¨1£©³ÉÁ¢¶¬¼¾»î¶¯ÏîÄ¿³£¼ûÉ˲¡µÄ΢´´±í¿Æ×êÑÐÓë·ÀÖÎϵͳ£»£¨2£©³ÉÁ¢¶¬°Â»á´´É˼±¾Èϵͳ¡¢±£ÏÕÒ½ÔºÂÌɫͨ·¼°Ò½ÁªÌ壻£¨3£©³ÉÁ¢¶¬¼¾»î¶¯ÑÏÖØ´´É˼°¶à·¢É˾ÈÖμ°±£ÏÕϵͳ£»£¨4£©³ÉÁ¢¶¬°Â»î¶¯Î£ÏÕ¿µ¸´ÕïÁÆÏµÍ³¼°Ê¾·¶Í¨Â·£»£¨5£©¶¬¼¾»î¶¯Î£ÏÕÊý¾Ý¿â£¬Öǻۻ¯Ò½ÁƼ°Ô¶³Ì»áÕïÖÐÐĵijÉÁ¢ÓëÀûÓá£


£¨8£©·ÒÀ¼ÌåÓý¹¤³Ì×êÑÐÖÐÐÄ

µ¥Ôª£º·ÒÀ¼À­ºÕµÙÇø·¢Õ¹²¿

Õª  Òª£ºÀ­ºÕµÙÔڳɳ¤ÎªÒ»×ùÕæÕýµÄÖǻۺÍÇå½àµÄ³ÇÊС£ÔÚÃæ¶Ô¸÷ÀàÌôսʱ£¬À­ºÕµÙÓÐÄÜÁ¦²¢ÇÒÈÈÇе«Ô¸ËßÖîÓÚÐÂÐ͵Ļ·±£¹æ»®¡£À­ºÕµÙ³ä·Öѡȡ¸ßЧµÄ»·±£´ëÊ©£¬ÀýÈç2019Äê4ÔÂÖÕ³¡Ê¹ÓÃú̿×÷ΪÄÜÔ´£¬Ê¹À­ºÕµÙÓ®µÃÁËÓÉÅ·ÃËίԱ»áÆÀ±ÈµÄ2021ÄêÅ·ÖÞÂÌɫ֮¶¼³ÆºÅ¡£À­ºÕµÙÕ¼ÓаÙÄêµÄ¶¬¼¾»î¶¯º¹Ç࣬ÒѾ­Æß´Î½øÐб±Å·»¬Ñ©ÊÀ½ç½õ±êÈüºÍÌúÈËÈýÏîÈüµÈÆäËûÄê¶ÈÈüÊ£¬Êǹú¼Ê¹«ÈϵÄÌåÓý³ÇÊС£


£¨9£©Ñ©ÉÏÏîÄ¿³¡µØ»·¾³Éí·ÖÓ°ÏìÆÀ¹ÀÓëÁÙ³¡¾ö²ß¸¨ÖúÖ§³Öϵͳ

µ¥Ôª£ºÖйú¿ÆÑ§ÔºÒ£¸ÐÓëÊý×ÖµØÇò×êÑÐËù

Õª  Òª£ºÑ©ÉÏÏîÄ¿½ÇÖð»òѵÁ·³¡µÄÐÎÏóǰÌáÍùÍùÑϸñ¶ø¶à±ä£¬ÊÇÓ°ÏìÎÒ¹úÑ©ÉÏÏîÄ¿¾º¼¼³É¾ÍºÍѵÁ·Ð§ÄÜÓ밲ȫÐÔµÄÖØÒª³É·ÖÖ®Ò»¡£±¾ÏîÄ¿Èںϸ߾«¶È¡¢¾«ÃÜ»¯ÐÎÏó¹Û²â¡¢ÍøÂçͨѶÓëÊÖ³ÖÖÕ¶ËչʾϵͳµÈ¼¼Êõ£¬Ñз¢Á˶ೡµØÀûÓᢶàÖÕ¶Ëչʾ¡¢¶àÏîĿ֧³ÖµÄÑ©ÉÏÏîÄ¿ÁÙ³¡¸¨Öú¾ö²ßÖ§³Öϵͳ£¬Îª10Ö§Ñ©ÉÏÏîÄ¿¹ú¶È¶ÓµÄѵÁ·ºÍ½ÇÖð£¬ÌṩÁËÓÐЧµÄ¿Æ¼¼Ö§³Ö¡£


£¨10£©ÌåÓý¿Æ¼¼µÄÐÂʱÆÚ

µ¥Ôª£º»ªÌåÈڿƼ¯ÍÅ

Õª  Òª£ºÒÔ¶«¾©°ÂÔË»áÓë±±¾©¶¬°Â»áµÄпƼ¼²úƷΪÀý£¬½éÉÜÌåÓý¿Æ¼¼µÄ·¢Õ¹·½ÏòÓëÖзÒÖ®¼ä¾Í±ùÑ©²úÒµÁìÓòµÄÌåÓýºÏ×÷½øÐÐÂÛÊö£¬×ÅÖØÇ¿µ÷ÌåÓý²úÒµ±ØÒªÒԿƼ¼×÷Ϊ»ù´¡¡¢ÒÀ¸½¹ú¼ÊºÏ×÷´´Ôì¼ÛÖµ¡£


£¨11£©»îÐÔÑõÃð¾úÏû¶¾ÏµÍ³ÔÚÌåÓýÐÐÒµµÄʹÓÃ

µ¥Ôª£º·ÒÀ¼ÓðËÕ¹«Ë¾

Õª  Òª£ºElozo?ÓðËÕÀ´×Ô·ÒÀ¼£¬Î»ÓÚÄÜÔ´¶¼ÊÐVaasa£¬ÊÇ·ÒÀ¼HTT¼¯ÍÅÆìϵĽ¡È«Æ·ÅÆ¡£Elozo?ÓðËÕÉè¼Æ²¢Ôì×÷ÐÐÒµµ±ÏȵÄרҵһÌåʽ»îÑõÃð¾úÏû¶¾ÏµÍ³£¬ÄÜΪ¹«¹²ÎÀÉú¡¢Ò½Áƽ¡È«¡¢¹ú·À°²È«¡¢ÎÄÌå½ÌÓý¡¢¼ÒÓÃÉúÑĵÈÁìÓòÌṩҽÁƼ¶´ËÍâÏû¾ú·À»¤¡£Í¨¹ýÌìÉú»îÐÔÑõ£¬elozo?ÓðËտɶÔÏûɱ¶ÔÏó½øÐаٷְÙÃð¾ú£¬¶Å¾ø´«È¾Óë¶þ´ÎϰȾµÄ¿ÉÄÜ¡£


£¨12£©TÐÍîѺϽðËÙ»¬±ùµ¶

µ¥Ôª£ºÆëÆë¹þ¶ûºÚÁú¹ú¼Ê±ùÑ©É豸ÓÐÏÞ¹«Ë¾

Õª  Òª£ºËÙ¶È»¬±ùµÄ»î¶¯Ð§ÄÜÓë±ùµ¶µÄ½á¹¹ºÍ×ÊÁÏÇ×êÇÓйØ¡£Í¨Àý±ùµ¶µÄµ¶¹ÜÊǸÖÔì»òÂÁÔìÔ²Ðνṹ£¬Ê¹ÓÃʱ±ØÒªÑ¹»¡ÒÔÊÊÓ¦Íä·£¬±¾ÏîĿѡȡTÐͽṹîѺϽ𵶹Ü£¬¿ÉÄÜÔö³¤±ùµ¶µÄ×ÔÊÊÓ¦ÐÔ£¬²»±ØÒª¶Ôµ¶¹Ü½øÐÐѹ»¡£¬¿ÉͬʱÊÊÓ¦Íä·ºÍֱ·£¬»¹Äܹ»Ôö³¤µ¯ÐÔ£¬Ï÷¼õµÅ±ùµÄ·´×÷ʹ¾¢£¬ÓÐЧÌá¸ß»î¶¯×ª»¯Ð§ÄÜ¡£


£¨13£©ÖзҶ¬¼¾»î¶¯´´ÐºÏ×÷µÄ³É¹¦°¸Àý

µ¥Ôª£º·ÒÀ¼¶¬¼¾Á½Ï˾

Õª  Òª£º·ÒÀ¼¶¬¼¾Á½ÏîÓÐÏÞ¹«Ë¾³ÉÁ¢ÓÚ1979Äê¡£¹«Ë¾µÄÖØÒªÒµÎñÊÇÔì×÷¡¢ÏúÊÛ¶¬¼¾Á½ÏîµÄµç×Ó°ÐλϵͳºÍ¶¬¼¾Á½Ïî¡¢ÏÖ´úÎåÏîµÈÏîĿרҵ½ÇÖðÖÐʹÓõĹâѧ¡¢¼¤¹â»î¶¯Ç¹Ö§£¬ÒÔ¼°ÌṩÈüÊÂÔËÓª¡¢Êý¾Ýͳ¼ÆÒÔ¼°ÓйØÅàѵµÈÅäÌ×·þÎñ¡£Ä¿Ç°¸Ã¹«Ë¾²úÆ·ºÍ·þÎñµÄÊг¡Õ¼ÓÐÂÊÅÅÃûÊÀ½çµÚÒ»¡£


£¨14£©Öйú±ùÑ©É豸Æ÷²Ä²úÒµÖØµãÍÆ¹ãÁìÓò

µ¥Ôª£ºÖйú±ùÑ©²úҵͬÃË

Õª  Òª£ºÖйú±ùÑ©²úҵͬÃË (CISIA) ÊÇÔÚ¹ú¶È¹¤ÐŲ¿¡¢¹ú¶ÈÌåÓý×ֵܾĹ²Í¬Á쵼ϣ¬ÓÚ2018Äê4Ô³ÉÁ¢Éç»á×éÖ¯¡£Ëæ×ÅÉç»áµÄ·¢Õ¹£¬ÎÒ¹úÇøÓò±ùÑ©É豸Æ÷²Ä²úÒµ½øÈë·¢Õ¹¡°¾ºÕùÆÚ¡±¡£¹ú¶ÈºÍ´¦Ëù²ãÃæ³ǫ̈¶àÏîÖ§³ÖÕþ²ß£¬CISIA·¢Õ¹ÁËһϵÁл£¬ÖúÁ¦±ùÑ©É豸Æ÷²ÄÐÐÒµµÄ¸ßÖÊÁ¿·¢Õ¹¡£


£¨15£©Ë÷ÃÅÌØ¿ËÑŹ«Ë¾ºÍÆäÔìÀä¼¼Êõ

µ¥Ôª£º·ÒÀ¼Ë÷ÃÅÌØ¿ËÑŹ«Ë¾

Õª  Òª£ºSuomen Tekojaa³ÉÁ¢ÓÚ1997Ä꣬ÊÇ·ÒÀ¼ÔìÀäÉ豸µÄ¶¥¼¶Ôì×÷ÉÌÖ®Ò»£¬ÎªÔìÀ䡢͸·çºÍÈȱÃϵͳÒÔ¼°¸÷À๤ҵÔìÀäÀûÓÃÌá¹©È«ÃæµÄ½â¾ö¹æ»®£¬²úÆ·ÖØÒªÏúÍù·ÒÀ¼¡¢ÈðµäºÍ¶íÂÞ˹£¬ÎªÉè¼Æ¡¢Ôì×÷¡¢×°ÖúÍÊØ»¤ÌṩһÌ廯·þÎñ¡£Tekojaaƾ½è·á˶µÄÐÐÒµ¾­ÑéºÍ¸ßÃ÷µÄרҵ¼¼Êõ£¬×ÔÖ÷Ñз¢µÄ¶þÑõ»¯Ì¼¿çÁÙ½çÖ±ÀäÔì±ùϵͳÀûÓÃÓÚ2022Äê±±¾©¶¬°Â»á±ùÇòÈüʳ¡¹Ý¡£


£¨16£©Öйú»¬Ñ©³¡Ò»Õ¾Ê½·þÎñר¼Ò

µ¥Ôª£º±±¾©¿¨±ö»¬Ñ©ÌåÓý·¢Õ¹¼¯ÍŹɷÝÓÐÏÞ¹«Ë¾

Õª  Òª£º¿¨±ö»¬Ñ©¼¯ÍÅ´´½¨ÓÚ2010Ä꣬ÊÇÖйú»¬Ñ©³¡¡°Ò»Õ¾Ê½·þÎñ¡±Æ·ÅÆ£¬Ò²ÊÇÖйúÊ×¼Ò»¬Ñ©²úÒµ×ۺϷþÎñÉÌ¡£¿¨±ö»¬Ñ©¼¯ÍÅÒ»ÏòÒýÁìÔÚ±ùÑ©²úÒµ·¢Õ¹µÄ×îÇ°ÑØ¡£¹«Ë¾ÖØÒªÒµÎñ°å¿éÔ̺¬£ºÊÒÄÚ±í»¬Ñ©³¡¹æ»®Éè¼Æ£¬ÊÒÄÚ±íÑ©³¡´óÐÍÉ豸¹©¸ø£¬»¬Ñ©É豸µÄÉè¼ÆÑз¢Óë³ö²ú£¬±ùÑ©ÏîÖ÷ÕÅÕÕ·÷Õ÷ѯÓëÔËÓªÖÎÀí£¬±ùÑ©²úÒµ×êÑеÈ¡£Ä¿Ç°¿¨±öÌṩµÄ²úÆ·ºÍ·þÎñ£¬µÃµ½Á˹úÄÚ±í¿í´ó¿Í»§µÄÈϿɡ£


£¨17£©ÌøÌ¨»¬Ñ©µÄÌøÌ¨×ŽÆÂËÜÁϵæÏµÍ³

µ¥Ôª£º·ÒÀ¼ÁÖ¸ñÂ×»¬Ñ©Ìº¹«Ë¾

Õª  Òª£º·ÒÀ¼ÁÖ¸ñÂ×»¬Ñ©Ìº¹«Ë¾µÄÖØÒª²úÆ·ÊÇeverslide»¬Ñ©Ìº£¬ÖØÒªÀûÓÃÓÚ»¬Ñ©´óÌøÌ¨³¡µØµÄÂ䵨ÆÂ£¬Æðµ½ËÄʱ»¬Ñ©µÄ×÷Óá£ÓÉÓÚ³¬Ç¿µÄ»¬¶¯¸öÐԺͱ£»¤ÐÔ£¬everslide»¬Ñ©Ìº²Î¼ÓÁË¿¿½ü°ëÊýµÄ¶¬°Â»áºÍ»¬Ñ©ÊÀ½ç±­ÌøÌ¨³¡µØµÄ½¨É衣ͬʱ´Ë»¬Ñ©ÌºÒ²±»Ê¹ÓÃÓÚÃñÓÃÓéÀÖÁìÓò £¬Æä»¬¶¯¸öÐÔ¿É×ö³É»¬Ë®»¬Ñ©ÆÂ·£¬´øÀ´Ëٶȴ̼¤µÄͬʱÓÐЧ±£»¤Óο͵ݲȫ¡£


£¨18£©½úÖбùÑ©»î¶¯É豸²úÒµÔ°ÏîÄ¿ÍÆ½é

µ¥Ôª£º½úÖбùÑ©Æ÷²Ä²úÒµÔ°Çø

Õª  Òª£º½úÖбùÑ©»î¶¯É豸²úҵ԰λÓÚ½úÖиßм¼Êõ²úÒµ¿ª·¢ÇøÄÚ¡£2018ÄêÊ×ÆÚ¿ª·¢Ê¾·¶Çø435Ķ£¬×ܹ¹ÖþÃæ»ýΪ24.7Íòƽ·½Ã×£¬»ù½¨×ÜͶ×Ê11.42ÒÚÔªÈËÃñ±Ò¡£ÖØÒª½¨ÉèÖÎÀíÖÐÐÄ¡¢µç×ÓÉ豸³µ¼ä¡¢±ùÑ©É豸³µ¼ä¡¢ÇáÐÍÉ豸³µ¼ä¡¢ÖØÐÍÉ豸³µ¼ä¡¢Ê³Ìá¢ÄÜÔ´½ÚÔìÖÐÐļ°Â·Â·¹¤³Ì¡¢¸øË®¹ÜÍø¡¢ÓêË®¹ÜÍøµÈÓйØÅäÌ×»ù´¡ÉèÊ©¡£


£¨19£©Î¬±±Óë¿É³ÖÐø·¢Õ¹

µ¥Ôª£º·ÒÀ¼Î¬±±¹«Ë¾

Õª  Òª£ºVepe Oy Peltonen³ÉÁ¢ÓÚ1934Ä꣬×ܲ¿Î»ÓÚ·ÒÀ¼£¬ÊÇÒ»¼ÒÏíÓþ¹ú¼ÊµÄ±ùÇò½çǽ½â¾ö¹æ»®ÌṩÉÌ£¬×¨Ò»ÓÚÑз¢ºÍÔì×÷±£»¤»î´øÍ·¼°¹Û¶à°²È«µÄ±ùÇò½çǽ·À»¤ÏµÍ³£¬²úÆ·Óë·þÎñ»ñµÃ¹ú¼Ê±ùÇò½áºÏ»á (IIHF) ÍÆ¼öÈÏÖ¤£¬²Î¼ÓÈ«Çò¶à¸ö³ÛÃû±ùÇò³¡¹Ý½¨ÉèÏîÄ¿£¬ÒÑÏò26¸ö¹ú¶ÈºÍµØÓò½»¸¶ÁË2000¶à¸ö±ùÇò½çǽ·À»¤ÏµÍ³£¬ÊÇ2022±±¾©¶¬°Â»áËùÓбùÇò³¡¹ÝµÄ½çǽ¹©¸øÉÌ¡£


£¨20£©¶þÑõ»¯Ì¼¿çÁÙ½çÖ±½ÓÕô·¢±ù³¡¼¼Êõ

µ¥Ôª£ºÅ·ÔñùѩͶ×ÊÖÎÀí£¨±±¾©£©ÓÐÏÞ¹«Ë¾-Ìì½ò´óѧ

Õª  Òª£º¶þÑõ»¯Ì¼¿çÁÙ½çÖ±½ÓÕô·¢±ù³¡¼¼ÊõÓÉÓÚÆä¹¤ÖʵÄÂÌÉ«µÍ̼¡¢»ú×éµÄ¸ßЧ½ÚÄÜ£¬±»2022Äê±±¾©¶¬°Â»á×é֯ίԱ»áÑ¡¶¨Îª±ù³¡Ôì±ù¹æ»®¡£ÏîÄ¿½éÉÜÁ˿Ƽ¼¶¬°Â-Ôì±ù»úÑз¢¼°ÀûÓÃʾ·¶ÏîÄ¿ÍŶÓÔÚÔì±ù»úÌáЧ²½Öè¡¢±ù³¡ÓÅ»¯Éè¼ÆºÍÕû»ú¼¯³Éʾ·¶µÄ×êÑгɾÍ£¬ÓÐЧ±£ÏÕÁËÊ×¶¼ÌåÓý¹ÝËÙ¶È»¬±ùºÍ»¨Ç»»¬±ù²âÊÔÈü£¬ÎªÐÂÒ»´úÔì±ù¼¼ÊõÌṩ¿É²Î¿¼¹æ»®¡£


£¨21£©WellO2ºôÎüÄ¥Á¶×°ÖáªÍ¨¹ýºôÎü´ïµ½×î¼Ñ²û·¢

µ¥Ôª£º·ÒÀ¼WellO2 Oy¹«Ë¾

Õª  Òª£ºWellO2 OyÊÇÒ»¼Ò·ÒÀ¼½¡È«¿Æ¼¼¹«Ë¾£¬×¨Ò»ÓÚºôÎü½¡È«¡£WellO2 ÊÇÒ»ÖÖºôÎüÄ¥Á¶É豸ºÍ·ÇÒ½ÁƺôÎüÔ®ÊÖ¡£WellO2ÊÇÈ«ÇòרÀûÉ豸£¬Æä»ùÓÚ·´Ñ¹×éºÏºôÎüºÍÎÂůµÄÕôÆûºôÎü¡£×Ô2016Äê10ÔÂÍÆ³ö²úÆ·ÒÔÀ´£¬WellO2ÖÁ½ñÒÑÔÚÈ«ÇòÊÛ³ö³¬¹ý70,000̨É豸£¬ÖØÒªÊÇÔÚ±±Å·¹ú¶È¡£Ïû·ÑÕß·´À¡¼«¶ÈºÃ£¬ÏÔÖø¸ÄÉÆÁ˺ܶ໼ÓÐÏø´­»ò¹ýÃôµÈºôÎüÎÊÌâµÄÈ˵ÄÉúÑÄÖÊÁ¿¡£WellO2Ò²ÒòÆäͨ¹ý¸üÇ¿µÄºôÎüÄÜÁ¦À©´ó·Î»îÁ¿µÄÒæ´¦¶øÔÚÄÍÁ¦»î¶¯°®ºÃÕߺͰÂÔ˼¶»î´øÍ·ÖйãÊÜÓ­½Ó¡£ÓÉÓÚʱʱʹÓÃWellO2Äܹ»¸ÄÉÆÃâÒßϵͳ£¬Òò¶øÑµÁ·¼¾½ÚÒ²Ô½·¢ÓÐЧ£¬ÓÉÓÚÒò¼²²¡¶øµ¼ÖµĸédzÏ÷¼õµ½×îµÍÏÞ¶È¡£


£¨22£©iSNOWÆóÒµÔÆ·þÎñƽ̨ÖúÁ¦±ùÑ©³¡¾°ºÍ·þÎñÉý¼¶

µ¥Ôª£º±±¾©Ñ©×å¿Æ¼¼ÓÐÏÞ¹«Ë¾

Õª  Òª£ºiSNOWÊÇÖйúÊ×¼Ò´¹Ö±ÓÚ±ùÑ©ÐÐÒµµÄSaaSÔÆ·þÎñƽ̨£¬Í¨¹ýÈÚºÏÖÇÄÜÓ²¼þÉ豸Ó볡¾°SaaS½â¾ö¹æ»®£¬´òÔìÈ«ÐµĻ¥ÁªÍø+ÎïÁªÍøÖǻ۳¡¾°·þÎñƽ̨¡£iSNOWÔ®ÊÔìóÒµÓÅ»¯ÖÎÀíÁ÷³Ì£¬ÓÅ»¯É豸½á¹¹£¬ÓÅ»¯³¡¾°ÂÄÀú£¬Í¨¹ýÒµÎñÊý¾Ý³ÁµíºÍ·ÖÎö£¬ÎªÆóÒµµÄ¾­ÓªÖÎÀíºÍÊг¡Õ½Êõ×öÇ¿ÓÐÁ¦µÄÖ§³Ö¡£Í¬Ê±£¬iSNOWΪ±ùÑ©³¡¾°¹¹½¨×ÔÖ÷ʽ¼±¾çÈë԰ϵͳ£¬Ô®ÊÖ±ùÑ©³¡¾°´òÔìÏû·Ñ¹Ø»·£¬Íƶ¯±ùÑ©³¡¾°ºÍ·þÎñÉý¼¶¡£


£¨23£©ÖзҺÏ×÷£¬´òÔì¶ùͯ¶ØÄÀµÄÌåÓý¹«Ô°

µ¥Ôª£º·ÒÀ¼ÀÔìÕÉ­¼¯ÍÅ

Õª  Òª£º·ÒÀ¼ÀÔìÕÉ­¼¯ÍÅÓÚ1970ÄêÔÚ·ÒÀ¼ÂÞÍßÄùÃ׳ÉÁ¢£¬ÊÇÅ·ÖÞ×î´óµÄ»î¶¯¡¢ÓÎÀÖ¼°Ö÷ÌâÀÖÔ°Éè¼ÆÓ빩¸øÉÌÖ®Ò»£¬Õ¼ÓÐÎå¸ö¹¤³§£¬Ê®Ò»¼Ò×Ó¹«Ë¾£¬¸²¸ÇÈ«ÇòÁùÊ®¶à¸ö¹ú¶ÈÓëµØÓò¡£2014Ä꣬Óë½·ԭÏçÖÇÄܿƼ¼ÓÐÏÞ¹«Ë¾Ð¯ÊÖ£¬½áºÏÌáÒé¡°Ò»´øÒ»Â·¡±Öзҡ°»¶ÀֻÖйú´òË㡱£¬´øÀ´Ô̺¬¡°±±Å·ÖÇÀÖÔ°¡±¡¢¡°ÖзÒÈ«¿ÆÌåÓý¹«Ô°¡±¡¢¡°WeParkÍæÅÈÉçÇøÖÇ»Û×ãÇò¹«Ô°¡±¡¢ÒÔ¼°¡°»î¶¯´óÍæ¼Ò¶ùͯ»î¶¯FEC¡±µÈ´´ÐÂÐÔÊý×Ö»¯ÌåÓý¹«Ô°¡£½ØÖ¹2021Ëêĺ£¬Ë«·½ÒÑÔÚÖйú40¶à×ù³ÇÊк͵ØÓòºÏ×÷Â䵨½ü120×ùÌåÓý¹«Ô°¡£


£¨24£©±ùÑ©²úÒµ¿Æ¼¼´´ÐÂLIVALLÁ¦ÎÖÖÇÄÜÍ·¿ø

µ¥Ôª£ºÀö½­Ç°º£Áã¾àÎïÁªÍø¿Æ¼¼ÓÐÏÞ¹«Ë¾

Õª  Òª£ºLIVALLÊÇÒ»¼ÒÖÂÁ¦³ÉΪϸ·ÖÁìÓòÈ«Çò¶¥¼âµÄÖÇÄܰ²È«·À»¤É豸µÄ´´ÐÂÐÍÆóÒµ£¬Ä¿Ç°ÊÇÈ«Çòµ±ÏȺͳÛÃûµÄÖÇÄÜÍ·¿øÑз¢ÆóÒµ£¬±¾ÏîÄ¿´Ó±ùÑ©²úÒµ´´ÐµĽǶÈ£¬½²ÊöÁ˶À´´µÄÖÇÄÜ»¬Ñ©Í·¿øµÄ¼¼ÊõÓëÀûÓô´Ð£¬Ô̺¬Ò»¼ü½ÓÌýµç»°¡¢µøµ¹±¨¾¯Óë×Ô¶¯Çó¾ÈÒÔ¼°Èº×é¶Ô½²µÈ£¬½â¾ö»¬Ñ©°®ºÃÕßµÄÍ´µãÒÔ¼°»¬Ñ©²úÒµÅàѵ£¬ÓÐÀûÓÚÀ©´óÑ©ÉÏÈËȺÓë°®ºÃÕß¡£


¡¾ÍøÕ¾µØÍ¼¡¿