PGµç×Ó

PGµç×Ó¡¤·ÂÕÕÆ÷(ÊÔÍæÓÎÏ·)¹Ù·½ÍøÕ¾

רÌⱨ·

·þâßÖöÍÐ ·Üé®ÕùÏÈØ­PGµç×ӹ᳹Âäʵϰ½üƽ×ÜÊé¼ÇÖØÒª»ØÐÅÄîÁéÈýÖÜÄê

¡°ÐÂʱÆÚµÄÖйú£¬¸ü±ØÒªÊ¹ÃüÔڼ硢·Ü¶·ÓÐÎÒµÄÐÄÁé ¡£µ«Ô¸ÄãÃdzÖÐø´øÍ·Æ´¡¢¼ÓÓ͸É£¬Îª½¨ÉèÌåÓýÇ¿¹ú¶à×÷¹±Ï×£¬ÎªÉç»á´«µÝ¸ü¶àÕýÄÜÁ¿ ¡£¡±2019Äê6ÔÂ18ÈÕ£¬Ï°½üƽ×ÜÊé¼ÇÔÚ¸øPGµç×Ó2016¼¶×êÑÐÉú¹Ú¾ü°àÕû¸öѧÉúµÄ»ØÐÅÖÐÉîÇéÖöÍÐ ¡£

õÖÑÏÕñ·Ü¡¢·Üé®ÕùÏÈ ¡£Ï°½üƽ×ÜÊé¼ÇµÄÖØÒª»ØÐÅ£¬¼ÈÊǶÔPGµç×Ó´óº¹Ç๱Ï׵ĸ߶È×¢¶¨£¬Ò²ÊǶÔÐÂʱÆÚÖйúÌåÓýÈËÓ¦³Ðµ£Ê¹ÃüÔðÈÎµÄÆÚÐí£¬ÎªÑ§Ì÷¢Õ¹×¢ÈëÁË׳´óµÄÕþÖζ¯Á¦¡¢ÐÄÁ鶯Á¦¡¢¹¤×÷¶¯Á¦ ¡£ÈýÄêÀ´£¬PGµç×ÓʦÉúÔ±¹¤ÒÔϰ½üƽÐÂʱÆÚÖйúÌØÉ«Éç»áÖ÷Òå˼ÏëΪÁìµ¼£¬µ±Õæ½ø½¨¹á³¹Ï°½üƽ×ÜÊé¼ÇÖØÒª»ØÐÅÄîÁéºÍ¹ØÓÚÌåÓý½ÌÓý¹¤×÷µÄÖØÒªÅúʾÅúʾÐÄÁ飬Ãú¿ÌÖöÍУ¬ÉîѧóÆÐУ¬×Ô¶¯ÈÚÈëÌåÓýÇ¿¹ú¡¢½ÌÓýÇ¿¹ú¡¢½¡È«Öйú¡¢ÎÄ»¯Ç¿¹úµÈÖØ´ó¹ú¶ÈÕ½Êõ£¬¼á¶¨Íƶ¯¸ßÖÊÁ¿·¢Õ¹£¬ÒÔ×¥ÌúÓк۵Äʵ¸É¡¢·ÜÓÂÕùÏȵĺÀÇé²»ÐÝÊéдÐµĻªÕ£¬ÏòÈ«Ãæ½¨ÉèÖйúÌØÉ«ÊÀ½çÒ»Á÷ÌåÓý´óѧÀ«²½Ç°½ø ¡£


4e758ec2d90c4011ad88a49103d3748c.jpg

ѧÌý«6ÔÂ18ÈÕ¶¨ÎªÈ«Ð£Ö÷Ìâµ³ÍŻÈÕ£¬Âä³ÉÖ÷Ìâµ³Èչ㳡£¬½«Ï°½üƽ×ÜÊé¼ÇÖØÒª»ØÐÅ¿Ìʯ´òÔìΪ°®¹úÖ÷Òå½ÌÓý»ùµØºÍÎÄ»¯µØ±ê£¬°ÑÖØÎ»ØÐÅÄîÁé×÷Ϊ¿ªÑ§µäÀñºÍ±ÏÒµµäÀñµÄÖØÒªÄÚÈÝ ¡£


0dc6f5765e70407f90c1ecd652531bd8.jpg

PGµç×Ó½øÐÐ×êÑÐÉú¹Ú¾ü°àÖ÷Ìâµ³Èջ ¡£


¾Û½¹Á¢µÂÊ÷ÈË ¿ª´´¡°Ë«Ò»Á÷¡±½¨ÉèоÖÃæ

°²ÉíÐÂʱÆÚÐÂÕ÷³Ì£¬Ñ§Ìõ³Î¯Éî¿ÌÒâʶµ½¸ßУ˼Õþ¹¤×÷Ãæ¶ÔµÄоÖÊÆÐ¹¤×÷п¼Ñ飬¾Û½¹Á¢µÂÊ÷ÈË£¬½ô½ôÝÓÈÆ°®µ³°®¹ú°®Éç»áÖ÷ÒåÖ÷Ì⣬½²ºÃPGµç×Ó±¨´ðÖйúÌåÓýн»ðÏà´«¡¢²»Ð¸·Ü¶·µÄ¹ÊÊ£¬ÈÛÖý°®µ³Ö®»ê£¬íÆí±¨¹úÖ®Ö¾£¬¼¤ÀøºÍ´øÍ·È«Ð£Ê¦ÉúÔ½·¢¼á¶¨¸úµ³×ßÖйúÌØÉ«Éç»áÖ÷Òå··µÄÐÅÄîºÍ¿ÌÒâ ¡£Ñ§ÌýøÒ»²½Ã÷È·½¨ÉèÖйúÌØÉ«ÊÀ½çÒ»Á÷ÌåÓý´óѧºÍ¹ú¶È¸ßˮƽ¾º¼¼ÌåÓýÈ˲ÅÔì¾Í»ùµØµÄ°ìѧ¶¨Î»£¬ÉîÈë¡°Èý¸öתÐÍ¡±µÄ×ۺ϶¦Ð£¬´óÁ¦Íƶ¯Ë¼ÏëÕþÖι¤×÷¶¦Ð´´Ð£¬Ç¿»¯ÌåÓýÌØÉ«¡°´ó˼Õþ¿Î¡±ÏµÍ³½¨É裬£¬³ÖÐø¼ÓÇ¿ÀÏʦÐÐÁн¨É裬ѧÌá°Ë«Ò»Á÷¡±½¨Éè»ñµÃнøÕ¹ ¡£


bf68939af24643c0988d9c53bcb86c25.jpg

ͼحÔÚÐÂÖйú³ÉÁ¢70ÖÜÄêµÄÇì×£»î¶¯ÖУ¬PGµç×ӳе£×ÅÈËÃñÓÎÐÓ×¢·þÎñ±£ÏÕ¡¢ÈËÃñÁª»¶¡¢×ÔÔ¸·þÎñËÄÏîÖØ´ó¹¤×÷£¬1300¶àÃûʦÉúÔÚ¡°Ê¹ÃüÔڼ硢·Ü¶·ÓÐÎÒ¡±¾Þ·ù±êÓïºÍÏìÁÁ±êÓïµÄ¼¤ÀøÏ£¬ÊµÏÖÁË101ÌìµÄ¼è¿àѵÁ· ¡£ÇìµäÏÖ³¡£¬´ÓÈËÃñÓÎÐÓ×°Çà´ºÍòËꡱÇ龳ʽǰ½ø·½Õóµ½ÈËÃñÁª»¶µÄÃÀÂú²û·¢£¬´ÓÊ©·Å70¸öµÆÁýµ½·þÎñ±£ÏÕ75Á¾²Ê³µµÄ¼¯½áÖ¸Òý£¬PGµç×ÓʦÉú¶ÔÖÅ¡°¾«Ò»Ä¿Ê®ÐС¢ÍòÎȲÙʤȯ¡±µÄ³ß¶ÈÒªÇó£¬ÔÚÌì°²ÃÅǰºÍ³¤°²½ÖÉÏÇìÐҵؽÓÊÜÁ˵³ºÍÈËÃñµÄ¼ìÔÄ£¬Îª¹úÇìÊ¢µä×ö³öÁËÖØÒª¹±Ï×£¬Êܵ½Éç»á¸÷½ç¿í·ºÔÞÃÀ ¡£3¸ö¼¯Ìå¡¢8ÃûʦÉú·Ö»ñ±±¾©ÊзþÎñ±£ÏÕ¹úÇì»î¶¯ÏȽø¼¯Ìå¡¢ÏȽøÓ×ÎÒÈÙÓþ³ÆºÅ ¡£


6efef2b1a6d946ddb7ba85a2e669e510.jpg

ͼحÔÚ½¨µ³°ÙÄêÎÄÒÕÑݳö¡¶Î°´óÕ÷³Ì¡·ÖУ¬Ñ§ÌÃ132ÃûÇàÄê×ÔÔ¸Õ߳е£¶àÏî·þÎñ¹¤×÷ ¡£


afc3d021d7ce431c9a8533a9c43e7257.jpg

ͼحÎÒУѧ×ÓÔÚ±±¾©¶¬°Â»á¿ªÄ»Ê½¡¶Îå»·ÆÆ±ù¡·ÖÐÑݳö ¡£


01d2be7fb2984cbfb1f6bdd806e2d1e4.jpg

ͼحPGµç×Ó¶¬°Â×ÔÔ¸·þÎñÍŶÓÓÚ2021ËêÊׯðÍ·×齨£¬¾­¹ýåàÑ¡¡¢µ÷²é¡¢Åàѵ£¬ÓÚ2021Äê10ÔÂÈ«½¨ÔìÕýʽ³ÉÁ¢ ¡£ÍŶÓÓÉ485ÃûʦÉú×é³É£¬ÒÔרҵ×ÔÔ¸ÕßΪÖ÷£¬Ô̺¬Í¨ÓÃ×ÔÔ¸Õß¡¢³ÇÊÐ×ÔÔ¸ÕßµÈËùÓÐ×ÔÔ¸ÕßÀàÐÍ ¡£ÍŶӳÉÔ±¹¤×÷µØÖ·É¢²¼ÔÚ3´óÈüÇø£¬8¸öפµØ£¬20Óà¸ö³¡¹Ý¡¢³¡Ëù ¡£¹¤×÷ÄÚÈݸ²¸Ç¶Ô±íÁªÏµ¡¢Ã½ÌåÔËÐÓ×¢ÎÄ»¯»î¶¯¡¢ÌåÓý¡¢Ò½ÁƵÈÒµÎñÁìÓòµÄ20Óà¸ö¸Ú룬ÀÛ¼Æ×ÔÔ¸·þÎñʱ³¤³¬¹ý15ÍòÓ×ʱ ¡£


8b1109bbd3f34ead8c63a987f6eb0fe0.jpg

70db7033b2f140dc86af46b1f581e86b.png

ͼحÎÒУ¶¬°Â×ÔÔ¸·þÎñÍŶÓÈÙ»ñ¡°±±¾©¶¬°Â»á¶¬²Ð°Â»á͹Æð¹±Ï×¼¯Ì塱 ¡£±±¾©¶¬°Â»á¡¢¶¬²Ð°Â»á×ܽáÔÞÃÀ´ó»áÔÞÃÀÃûµ¥ÖÐÔ̺¬ÎÒУ2¸ö¼¯Ìå¡¢1Ãû½ÌÈËÔ±¹¤ºÍ10Ãû²ÎÈü»î´øÍ· ¡£


fd0560cea4e94d76b2146450b640d4fa.jpg

ͼح±±¾©¶¬°Â»á¶¬²Ð°Â»á±±¾©ÊÓפ±±¾©¶¬°Â×éί×ܽáÔÞÃÀ´ó»áÔÚÊ׸ÖÎĹÝÕÙ¿ª ¡£ÎÒУ1¸ö¼¯Ìå¡¢2ÃûʦÉú¡¢2ÃûÓÉѧÌÃÑ¡µ÷ÖÁ¶¬°Â×éίµÄÀÏʦ»ñµÃÔÞÃÀ ¡£


6951577402b64cbda01eaa140044e2a7.png

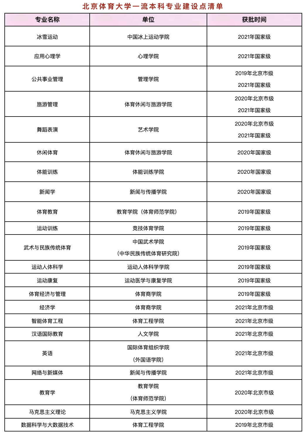
ͼح½ÌÓý²¿°ì¹«Ìü°ä²¼ÁË2021Äê¶È¹ú¶È¼¶ºÍÊ¡¼¶Ò»Á÷±¾¿Æ×¨Òµ½¨ÉèµãÃûµ¥ ¡£Ñ§ÌñùÑ©»î¶¯¡¢ÀûÓÃÉúÀíѧ¡¢¹«¹²ÊÂÒµÖÎÀí¡¢ÓÎÀÀÖÎÀí¡¢ÌøÎè±íÑÝ5¸öרҵ»ñÅú¹ú¶È¼¶Ò»Á÷±¾¿Æ×¨Òµ½¨Éèµã£¬¾­¼Ãѧ¡¢ÖÇÄÜÌåÓý¹¤³Ì¡¢ººÓï¹ú¼Ê½ÌÓý¡¢Ó¢Óï¡¢ÍøÂçÓëÐÂýÌå5¸öרҵ»ñÅú±±¾©Êм¶Ò»Á÷±¾¿Æ×¨Òµ½¨Éèµã ¡£×Ô2019Äê½ÌÓý²¿Ö´ÐÐÒ»Á÷±¾¿Æ×¨Òµ½¨Éè¡°Ë«Íò´òË㡱ÒÔÀ´£¬ÎÒУ¹²»ñÅúÒ»Á÷±¾¿Æ×¨Òµ½¨Éèµã22¸ö£¬ÆäÖйú¶È¼¶14¸ö¡¢±±¾©Êм¶8¸ö ¡£


7a8fe4ff1cf44185aa648982de414e94.png

ͼحÎÒУ»ñÅúÔöÁÐ1¸ö˶ʿѧλÊÚȨһ¼¶Ñ§¿ÆºÍ4¸ö˶ʿרҵѧλÊÚȨµã ¡£Ñ§ÌÃÏÖÓÐÌåÓýѧһ¼¶Ñ§¿Æ²©Ê¿Ñ§Î»ÊÚȨµã£¬ÌåÓýѧ¡¢ÉúÀíѧ¡¢½ÌÓýѧ¡¢ÁÙ´²Ò½Ñ§¡¢Âí¿Ë˼Ö÷ÒåÀíÂÛ¡¢¹«¹²ÖÎÀí¡¢ÐÂÎÅ´«²¼Ñ§µÈ7¸öÒ»¼¶Ñ§¿ÆË¶Ê¿Ñ§Î»ÊÚȨµã£¬ÌåÓý¡¢ÀûÓÃÉúÀí¡¢¹¤ÉÌÖÎÀí¡¢ÐÂÎÅ´«²¼¡¢ººÓï¹ú¼Ê½ÌÓý¡¢µç×ÓÐÅÏ¢µÈ6¸ö˶ʿרҵѧλÊÚȨµã£¬1¸ö²©Ê¿ºó¿ÆÑÐÁ÷¶¯Õ¾£¬º­¸Ç½ÌÓýѧ¡¢ÖÎÀíѧ¡¢Ò½Ñ§¡¢·¨Ñ§¡¢ÎÄѧµÈ¶àѧ¿ÆÃÅÀà ¡£


4f5b8e266006465fa4c88297a3823728.jpg

ͼحÎÒУ¶¬°ÂÎÄ»¯Óë±ùÑ©»î¶¯·¢Õ¹×êÑлùµØ³É¹¦»ñµÃÈ϶¨ ¡£½üÄêÀ´£¬Ñ§ÌÃÐÂÔö¶à¸öÊ¡²¿¼¶¿ÆÑÐÆ½Ì¨ ¡£¶àƪ¾ö²ßÕ÷ѯ»ã±¨±»Óйز¿ÃÅѡȡ²¢»ñÖÐÑ븨µ¼Åúʾ ¡£¡°ÎÞ·´¹âµãÈËÌå»î¶¯×Ô¶¯×½ÄÃϵͳ¡±ÈëÑ¡¹ú¶È¡°Ê®ÈýÎ塱¿Æ¼¼´´Ð³ɾÍÕ¹£¬ÌåÄÜѵÁ·ÍŶÓΪÉñÖÝÊ®¶þºÅº½ÌìÔ±µÈÌṩ¿ÆÑ§ÌåÄÜѵÁ·Áìµ¼ ¡£


278f148c789e492c8faf5b430f0c6bab.jpg

ͼحѧÌá¶¹Ú¾üÐÄÁéÓýÈË¡·ÏîÄ¿ÈëÑ¡»ñ½ÌÓý²¿Ë¼Õþ˾2020Äê¶È¸ßУ˼Õþ¹¤×÷¾«Æ·ÏîÄ¿ ¡£


f3adf2db428c4f878264d3f0f4fa1053.jpg

ͼحÖйúÌåÓýÕ½Êõ×êÑÐÔºÕýʽÈëÑ¡ÖйúÖÇ¿âË÷Òý£¨CTTI£©ÆðÔ´Öǿ⠡£


6c6ba6b55d1f4d94b1c2945e19428452.jpg

ͼحÎÒУ1¸öѧԺÈëѡȫ¹úµ³½¨¹¤×÷±ê¸ËԺϵ£¬5¸öµ³Ö§²¿Èëѡȫ¹úµ³½¨Ñù°åÖ§²¿£¬2ÃûÀÏʦµ³Ö§²¿ÈëÑ¡½ÌÓý²¿¡°Ë«´øÍ·ÈË¡±¹¤×÷ÊÒ½¨ÉèÃûµ¥ ¡£1¸öÖ§²¿ÈëÑ¡±±¾©ÊÐÏȽø»ù²ãµ³×éÖ¯£¬1¸öÖ§²¿ÈëÑ¡±±¾©¸ßУÏȽøµ³×éÖ¯£¬1¸öÖ§²¿ÈëÑ¡±±¾©ÊÐÓÅÁ¼µ³Ö§²¿¹¤×÷°¸Àý£¬1¸öÖ§²¿»ñ±±¾©¸ßУºìÉ«¡°1+1¡±Ê¾·¶»î¶¯½±Ï3ÈËÈëÑ¡±±¾©¸ßУÓÅÁ¼¹²²úµ³Ô±£¬2ÈËÈëÑ¡±±¾©¸ßУÓÅÁ¼µ³Îñ¹¤×÷Õߣ¬2¸öÎÄÕ»ñ±±¾©ÊÓ×¶³õÐÄ¡¤Ê¹Ãü¡·µ³Ô±½ÌÓýϵÁÐÆ¬½±Ïî ¡£


60a9c8e304ff472bb9d98c8eaea7fb5f.jpg

ͼح½ÌÓý²¿°ä²¼ÁËÊ×ÅúÐÂÎÄ¿Æ×êÑÐÓ붦ÐÂʵ¼ÊÏîÄ¿ ¡£ÆäÖУ¬ÎÒУËĸöÏîÄ¿ÈëÑ¡ ¡£


3de62d9d31c04a6bb759577882f5d1b7.png

ͼ£üѧÌÃÓëлªÍø¹²½¨Ë¼Õþ½ÌÓýЭͬ·¢Õ¹ÖÐÐÄ ¡£


19034990ccb64ea9814426b36944807d.jpg

ͼ£üÎÒУÊ×Åú5ÃſγÌ˼Õþ°¸ÀýÔÚлªË¼Õþ¡ªÈ«¹ú¸ßÐ £¿Î³Ì˼Õþ½²ÊÚ×ÊÔ´·þÎñƽ̨ÉÏÏߣ¬ÃæÏòÈ«Éç»áÊ¢¿ª¹²Ïí ¡£


a940106156c647b2bbbf28c1a559d53d.png

ͼ£üѧÌÃÉÏÏß¡°ÌåÓý´ó˼Õþ¡±ÆµÂ· ¡£¡°ÌåÓý´ó˼Õþ¡±ÆµÂ·ÏÂÉè¡°¹ú¶È¶Ó˼ÏëÕþÖνÌÓýÔÆ½²Ìᱡ°¹Ú¾ü˵¡±¡°¶Ô»°¡±Èý¸öÀ¸Ä¿ ¡£


aa7d7362055e4ed9acf9bc07bd587320.png

512a2c76a8fa4a9ab57ced431a8e8409.png

ͼ£üÎÒУ¡¶ÉíÐÄÖǻۣºÖйúÎäÊõ¼¼ÒÕ·¡·¡¶ÅÅÇòרÏîѵÁ·Êµ¼ÊÓëÀíÂÛ¡·2Ïî¿Î³ÌÈëÑ¡½ÌÓý²¿Í¨³£±¾¿Æ½ÌÓý¿Î³Ì˼Õþʾ·¶¿Î³Ì£»¡¶»î¶¯ÉúÀíѧµÀÀíÓëÀûÓá·ÈëÑ¡×êÑÐÉú½ÌÓý¿Î³Ì˼Õþʾ·¶¿Î³Ì ¡£


c8b5022addf545d186ee4af466d4c64e.jpg

ͼ£üPGµç×ӻÈËÌå¿ÆÑ§Ñ§Ôº±»ÆÀΪ±±¾©¸ßУµÂÓý¹¤×÷ÏȽø¼¯Ì壻3È˱»ÆÀΪ±±¾©¸ßУÓÅÁ¼µÂÓý¹¤×÷Õߣ¬2È˱»ÆÀΪ±±¾©¸ßУÓÅÁ¼Áìµ¼Ô± ¡£


ºëÑïʱÆÚÐÄÁé Æôº½ÌåÓýÇ¿¹úÊÇÒµÐÂÕ÷³Ì

¡°ÌåÓýÇ¿ÔòÖйúÇ¿£¬¹úÔËÐËÔòÌåÓýÐË ¡£¡±PGµç×ÓÝÓÈÆ±±¾©¶¬°Â»áºÍ¶«¾©°ÂÔË»á£¬ÃæÏò°ÂÔ˱¸Õ½²ÎÈüºÍÊÀ½çÌåÓý¿Æ¼¼Ç°ÑØ£¬È«Ãæ·¢Á¦£¬ÎªÌåÓýÊÂÒµ¸ßÖÊÁ¿·¢Õ¹ºÍ°ÂÔËÈü³¡ÔöÌí»îÁ¦£¬×¢È붯Á¦ ¡£Ñ§Ìÿí´óʦÉú£¬½ó»³¡°¹úÖ®´óÕß¡±£¬´øÍ·Æ´¡¢¼ÓÓ͸É ¡£ÔÚÈü³¡ÉÏ·ÜÓÂÆ´²«£¬Îª¹úÕù¹â£¬¡°Éý¹úÆì¡±¡°×à¹ú¸è¡±£¬ÒÔ¹Ú¾ü°àΪ´ú±íµÄʦÉúÔÚ¶«¾©°ÂÔË»áºÍ±±¾©¶¬°Â»áÉϹ²»ñµÃ21½ð11Òø7Í­µÄºÃ³É¾Í£»ÔڿƼ¼Öú°ÂÁìÓòÉî¸û²»ê¡£¬ÔÚÑ¡²Ä¡¢»î¶¯¼õ×è¡¢»î¶¯É豸¡¢ÌåÄÜ¡¢É˲¡Ô¤·ÀÓëÒ½ÖΡ¢ÓªÑø¿µ¸´¡¢×÷Ϊ׽ÄÃÓë·ÖÎö¡¢ÉúÀíµ÷ÊÊ¡¢¸ßÐÂÊÓÆµµÈ¶àÁìÓò¼¯Öǹ¥¹Ø£¬¹²»ñ¿ÆÑÐÏîÄ¿188Ï°ä·¢Ö÷ÌâÂÛÎÄ132ƪ£¬³ö°æ×¨Öø22²¿£¬ÐγÉרÀû69¼þ£»ÔÚ»ùµØ½¨ÉèÓëÔËά±£ÏÕ¹¥¼á¿ËÄÑ£¬Ä¬Ä¬¹±Ï×£¬¹²Ð½¨¹ú¶È¶ÓѵÁ·»ùµØ70000ƽÃ×£¬ÔËά±£ÏÕ100000ƽÃ× ¡£PGµç×ÓʦÉúÓûîÆÃʵ¼ÊÚ¼ÒÏçË¡°Ê¹ÃüÔڼ硢·Ü¶·ÓÐÎÒ¡±µÄÐÂʱÆÚÐÄÁ飬ÔÚÌåÓýÇ¿¹úÕ÷³ÌÉÏÊéдÁËÓëʱÆÚͬƵ¹²ÕñµÄ±¨¹ú»ªÕ ¡£


906418a156ea41959df93836a112b353.jpg

ͼ | ÔÚ±±¾©¶¬°Â»áÉÏ£¬PGµç×ÓʦÉú¡¢Ð£Óѹ²¶áµÃ5½ð2Òø1Í­£¬²¢ÔÚ¶à¸öÏîÄ¿ÖÐʵÏÖº¹ÇàÍ»ÆÆ ¡£


2f289aa36749431fb2a41b4e2fef5501.jpg

ͼ£ü±±¾©¶¬²Ð°Â»áÖУ¬ÎÒУ²Ð°Â¹Ú¾ü°àѧÉú¹²»ñµÃ1½ð1Òø4Í­µÄ¼Ñ¼¨ ¡£


f30552e7498b48c48a7df6dd400d44cb.jpg

ͼ| ¶«¾©°ÂÔË»áÉÏ£¬Öйú´ú±íÍÅÒÔ38½ð32Òø18Í­µÄ°ÁÈ˳ɾÍ£¬ÃÀÂúÊÕ¹Ù£¬Î»ÁнðÅÆ°ñµÚ¶þλ ¡£ÓÉPGµç×ÓʦÉúУÓÑ×é³ÉµÄ¡°PGµç×ÓÕ½¶Ó¡±¹²¶áµÃ18½ð11Òø7Í­£¬±£ÎÀ¹ú¶ÈÈÙÓþ ¡£


76221b3c057c4131af62ac2e6fbcc60c.jpg

ͼ£ü¶«¾©²Ð°Â»áÖУ¬Öйú´ú±íÍÅÄÃÏÂ96½ð60Òø51Í­ ¡£Â½ÐøµÚÎå´ÎʵÏÖ½ðÅÆ°ñ¡¢½±Åưñ¡°Ë«µÚÒ»¡± ¡£ÎÒУѧ×Ó¹²»ñµÃ32½ð11Òø9Í­µÄ°ÁÈËÕ½¼¨£¬²¢Í»ÆÆ¶àÏîÊÀ½ç¼Í¼ ¡£


075beb6173c4495f9339e07fe879a15f.png

ͼحΪ¼¯Ñµ¶ÓÔ±ÉúÀíÁìµ¼


7254f6fc3e2b4917952282c40cf84020.png

ͼ£üÁõʫӱ±êǹͶÖÀÊý¾Ý·ÖÎö£¬È·¶¨×î¼Ñ³öÊÖÁ¦Ñ§²ÎÊýÁìÓò ¡£


a9adac08293b4b328cd89f67a1913c97.png

ͼ£ü°ÂÔ˹ھüÆë¹ã象¢ËÕñ´Ãù¡¢ÐìÃÎÌÒ¡¢Îä´ó¾¸µÈÔÚ»ùµØ½øÐÐÌåÄܲâÊÔ ¡£


6809b65d242a41c7a79dfa95d18711e6.jpg

ͼ£üÌåÓý¹¤³ÌѧԺʦÉú²Ù×÷Swiss Timingϵͳ²Î¼Ó¿ì¶È»¬±ùϵÁлý·ÖÈü¼ÆÊ±¼Æ·Ö²ÃÅй¤×÷ ¡£


821b8ef1bbd74137b0c07bffc6a4ab4e.jpg

ͼ£ü±àÒë¡¶¶¬°Â¶¯Ì¬¡·¼°°ä²¼¡¶°ÂÁÔ쥿Ë×ÊѶ¡·


f098e7f4ae8146b5827393c3540e994e.png

ͼ£ü¡¶¶¬°Â²Î¿¼¡·


bc416e0a97c44e60a684e96de6a8b60d.jpg

ͼح2022Äê2ÔÂ11ÈÕ£¬Óɱ±¾©¶¬°Â×éίÓëÎÒУ¹²Í¬ÊµÏֵġ¶±±¾©2022Ä궬°Â»áºÍ¶¬²Ð°Â»áÒŲú°¸Àý»ã±¨¼¯£¨2022£©¡·ÖÐÎİæºÍ¹ú¼Ê°æÕýʽ°ä²¼ ¡£


48b7aa974ef74ad8904681ad5d738173.jpg

ͼح2021Äê5Ô£¬ÔÚ¶«¾©°ÂÔË»á×îºó³å´Ì±¸Õ½½×¶Î£¬PGµç×Ó¹ú¶ÈѵÁ·»ùµØ¿Ë·þÄÑÌ⣬ÒòµØÔìÒË£¬ÔÚÊÒ±íǦÇòͶÖÀ³¡µØ½¨ÔìÁË¿ÉÒÆ¶¯ÕÚÑôÅ¸ÄÉÆÁËÊÒ±íѵÁ·Ç°ÌᣬΪ»î´øÍ·Ìṩ×îÌùÐĵı£ÏÕ ¡£


eee40c12fc6640cca4dd603fda854d35.jpg

ͼحPGµç×Ó´ó¶þÆß¹ú¶È±ùÑ©»î¶¯ÑµÁ·¿ÆÑлùµØËÙ»¬¹Ý


b1aa58b493cc412fb726c4a2a99b6f5c.jpg

ͼحPGµç×Ó±ùÉϻÖÐÐÄ


2c5ac96aef234c32ab7aca7c761bd639.jpg

ͼحPGµç×Ó¼«Ï޻ÖÐÐÄ


433105e8ae944dc29845229e7dc5272a.jpg

ͼحÎäÊõ¼°ÌåÓýÒÕÊõ×ۺϹÝ


1db434fa63da479b811344fe60a05dc4.jpg

ͼحͶÖÀѵÁ·³¡µØ


¼ùÐб¨¹úʹÃü ÏòÉç»á´«µÝ¸ü¶àÕýÄÜÁ¿

ÈýÄêÀ´£¬PGµç×ÓʦÉúÔÚ·þÎñ±¸Õ½¡°Á½¸ö°ÂÔË¡±¡¢ÒßÇé·À¿Ø¡¢Ìå½ÌÈںϡ¢ÌåÒ½Èںϡ¢È«Ãñ½¡Éí¡¢´åÂäÕñÐ˵ÈÁìÓòչʾ³öÐÂʱÆÚÌåÓýÈ˵ÄʹÃüºÍµ£ÈΣ¬ÒÔÏÖ³¢ÊÔ¶¯´ðºÃʱÆÚÃüÌ⣬ÖÂÁ¦°Ìá°ÎªÉç»á´«µÝ¸ü¶àÕýÄÜÁ¿¡±µÄÒóÇÐÖöÍÐÄÚ»¯ÓÚÐÄ£¬±í»¯ÓÚÐУ¬²»¸ºÉØ»ª£¬²»¸ºÊ±ÆÚ£¬²»¸ºÈËÃñ£¬ÔÚÇà´ºµÄÈü·ÉÏ·ÜÁ¦³Û³Ò ¡£


f93b1ef14bc546bc9289b58c8a160217.png

ͼحPGµç×Ó²ûÑïÌåÓýÐÐÒµÌØÉ«ÔºÐ£ÓÅÊÆ£¬ÂÊÏȽ«ÒßÇé·À¿ØÓëÈ«Ãñ½¡ÉíÏà½áºÏ£¬ÒýÁìÌåÓý¿¹ÒßзçÉÐ ¡£ÖйúÎäÊõѧԺ½ÌÊÚºÍÊÀ½ç¹Ú¾üÏÖÉí˵·¨£¬ÒÔ¶ÌÊÓÆµ¡¢Ö±²¥µÈ¶àÖÖ´ó¾ÖÐû´«±é¼°È«Ãñ½¡Éí¡¢´«Í³ÑøÉú֪ʶ£¬Ê赼ʦÉúºÍÈËÃñ»ý¼«·¢Õ¹ÌåÓýÄ¥Á¶£¬Ìá¸ßÉí¶ÎËØÖÊ£¬ÏòÉç»á´«µÝÌåÓýÕýÄÜÁ¿ ¡£ÁõÏþÀÙ¸±½ÌÊÚ¼ÔìµÄ¡°°Ë¶Î½õ¡±Ê¾·¶¶ÌÊÓÆµ¾­Ñ§ÌùÙ΢°ä²¼ºó£¬±»ÑëÊÓºÍÈËÃñÈÕ±¨µÈÐÂýÌåÐû´«×ª·¢£¬È«Íø×ܼÆÔĶÁÁ¿Í»ÆÆ5500Íò ¡£


53dd47da648c4edc94a6cfe5bc3b389d.png

ͼح±«Ã÷Ïþ½ÌÊÚ²ÎÓëϰ½üƽ×ÜÊé¼ÇÖ÷³ÖÕÙ¿ªµÄ½ÌÓýÎÄ»¯ÎÀÉúÌåÓýÁìÓòר¼Ò´ú±í×ù̸»á ¡£


979100a487bd476a98bc3e063eb6123e.jpg

ͼح½üÄêÀ´£¬Ñ§ÌÃÑ¡ÅɶàÃûʦÉú¸°É½Î÷¡¢ÉÂÎ÷¡¢¹óÖݵÈÇîÀ§µØÓò·¢Õ¹Ö§½ÌºÍÌåÓýÖúÁ¦´åÂäÕñÐ˹¤×÷ ¡£2021Ä꣬ÔÚ¹ú¶ÈÌåÓý×ܾÖÇàÉÙ˾×é֯ϣ¬ÖйúÎäÊõѧԺ¶àÃûѧÉú×ß½øÉÂÎ÷ʡƽÀûÏØ£¬¹óÖÝʡ֯½ðÏØ¡¢ÆÕ°²ÏØ·¢Õ¹Ö§½Ì£¬ÓÃ8ÖܵŦ·òÏòº¢×ÓÃǽÌÊÚÌåÓý¼¼Êõ ¡£


ee9cfa54eb8c4cba96ffc3b82e9d0af2.jpg

ͼحPGµç×ÓÇàÉÙÄê×ãÇòÌØÉ«ÑµÁ·»ùµØÂ仧ɽÎ÷·±ÖÅÏØ±õºÓÓ×ѧºÍ´úÏØÎåÖÐ ¡£Ñ§ÌÃÂäʵ¡°Ò»ÈËÒ»¸öÇò¡¢Ò»°àÒ»¸ö¶Ó¡¢Ã¿ÌìÒ»Ó×ʱ¡¢Ã¿ÖÜÒ»½ÇÖð¡¢Ö§½ÌÒ»ÄꡱµÄ¡°Îå¸öÒ»¹¤³Ì¡± ¡£


f1b5bdd634e64093bffc2d7c962cefd8.jpg

ͼحºñÖ²°®¹úÇ黳£¬Ó×ÎÒÈÚÈë´óÎÒ ¡£ÔÚ»ØÐÅÄîÁ鼤ÀøÏ£¬PGµç×Óѧ×Ó³ç¾üÉÐÎä·ÕΧ¸ßÕÇ£¬×ß½ø¾üÓª±¨Ð§×æ¹úµÄ´óѧÉúÖðÄêÔö³¤ ¡£


d72f85be48d342878b36146f6167102c.jpg

ͼحµ½×æ¹ú×î±ØÒªµÄ´¦ËùÈ¥¡ª¡ª½üÄêÀ´£¬ºÜ¶àPGµç×Óѧ×ÓÉÕ»Ù´ó³ÇÊÐÓÅÔ½µÄǰÌᣬÒãȻѡÔñµ½Î÷²¿¼°»ù²ã¹¤×÷ ¡£


ÒóÒóÖöÍÐÓÌÔÚ¶ú£¬õÖÑÏÕñ·ÜÕýÆäʱ ¡£PGµç×ÓÕû¸öʦÉúÔ±¹¤½«·þâßϰ½üƽ×ÜÊé¼Ç¡°Ê¹ÃüÔڼ硢·Ü¶·ÓÐÎÒ¡±µÄÒóÇнøÕ¹£¬³ÖÐøºëÑï¡°ÎÄ»¯ÆäÐÄÁ飬ҰÂùÆäÌåÆÇ¡±µÄУѵÐÄÁ飬¹²Í¬Æ×дÌåÓýÇ¿¹ú½¨ÉèÐÂÆªÕ£¬Îªµ³µÄ¶þÊ®´ó³É¹¦ÕÙ¿ªÏ×ÉÏÓÅÒìµÄ¡°PGµç×Ó´ð¾í¡± ¡£

¡¾ÍøÕ¾µØÍ¼¡¿